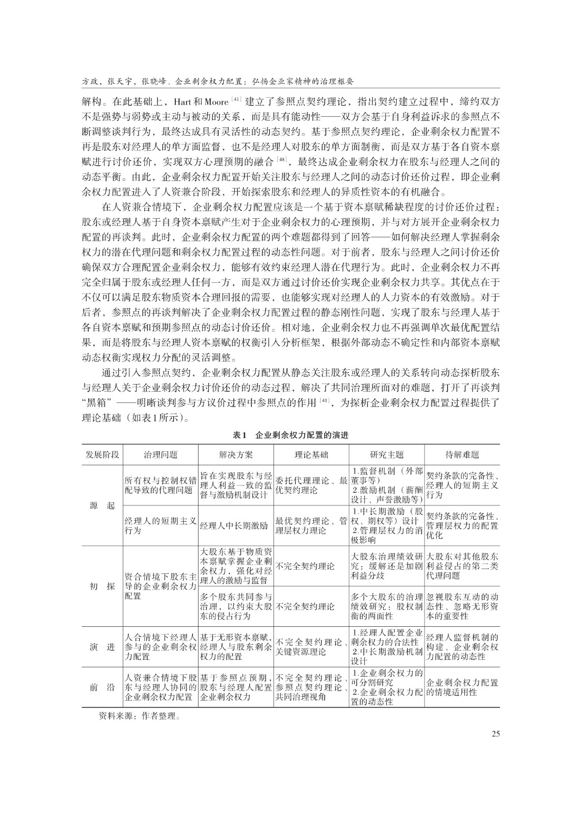
当前位置:  首页 财经问题研究 2025年9期 企业剩余权力配置:弘扬企业家精神的治理枢要
企业剩余权力配置:弘扬企业家精神的治理枢要

企业剩余权力配置:弘扬企业家精神的治理枢要

作者:方 政作者:山东大学 管理学院作者:山东大学 管理学院

所属单位:山东大学 管理学院

作者简介:张天宇作者简介:张晓峰

基金项目:国家社会科学基金一般项目“集团公司差异化管控的实现路径与治理优化研究”(23BGL129);山东省社会科 学规划重点项目“数字技术嵌入视角下山东省上市公司中小股东积极主义治理机制研究”(23BLJ04)

摘要

摘要:

关键词: 企业剩余权力;企业家精神;不完全契约理论;关键资源理论;参照点契约

文章详情

相关文章