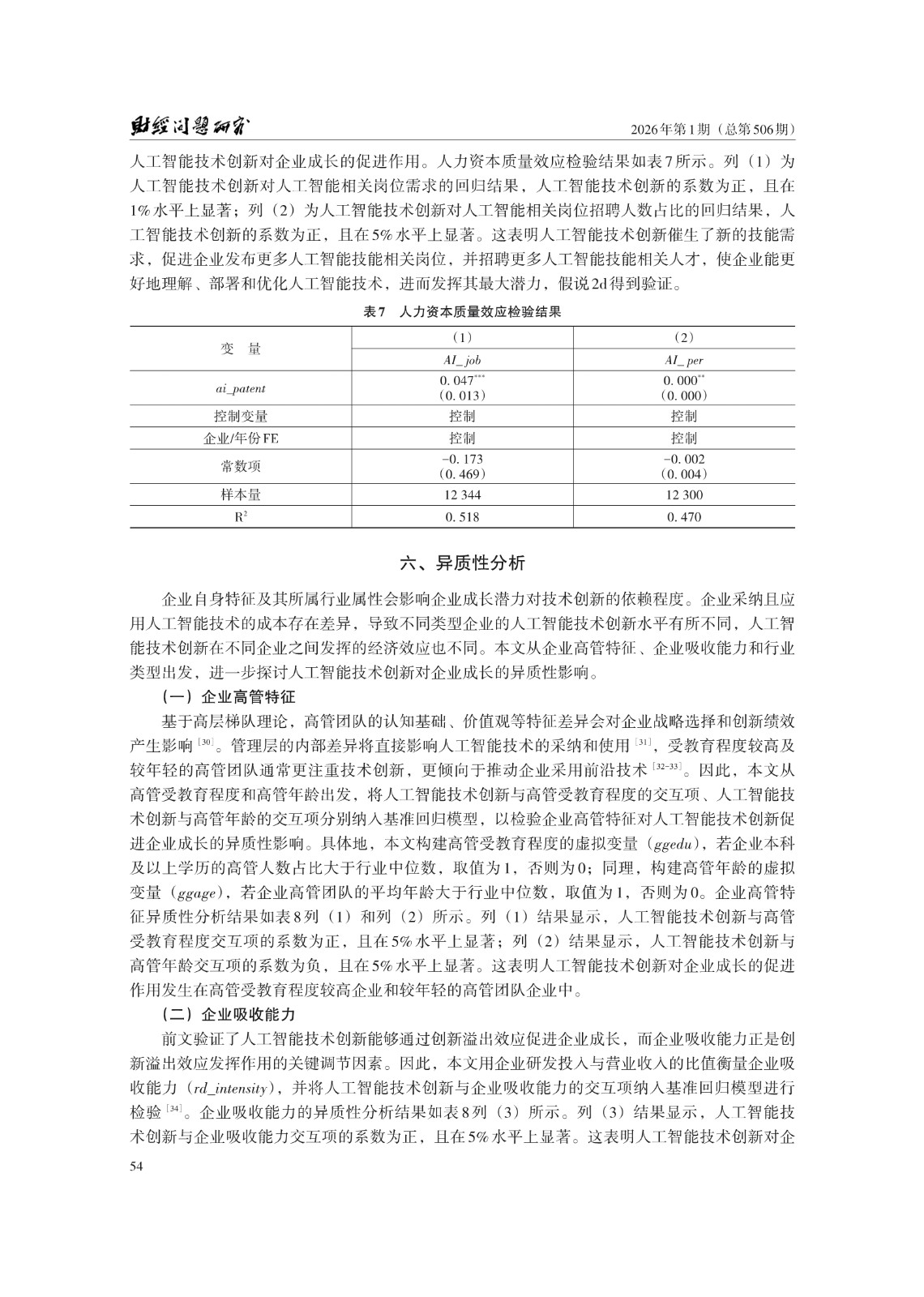
当前位置:  首页 财经问题研究 2026年1期 人工智能技术创新如何赋能企业成长——来自BERT模型的证据
人工智能技术创新如何赋能企业成长——来自BERT模型的证据

人工智能技术创新如何赋能企业成长——来自BERT模型的证据

作者:何小钢作者:毛莘娅

所属单位:江西财经大学 数字经济学院所属单位:江西财经大学 数字经济学院

基金项目:国家社会科学基金重大项目“人工智能对劳动力市场结构性变迁的影响趋势及政策应对研究”(25&ZD148); 国家自然科学基金面上项目“机器人应用的就业极化与收入极化效应研究:理论机制、实证识别与政策设计” (72373057)

摘要

摘要:

关键词: 人工智能技术创新;企业成长;BERT模型 中图分类号:F425 文献标识码:A 文章编号:1

文章详情

相关文章